太陽光ケーブル窃盗が再エネ普及を脅かす②ー盗難対策の重要性と太陽光ケーブル盗難から事業者を守るサービスや商品についてー
| 政策/動向 | 再エネ | IT | モビリティ | 技術/サービス | 金融 |
一般社団法人エネルギー情報センター

太陽光発電施設から銅線が盗まれる事件が後を絶ちません。銅相場が高止まりし、売却狙いの犯罪が再生可能エネルギーの産業を脅かしています。1回目は太陽光発電設備が狙われる理由と自衛についてをお伝えしました。2回目は盗難対策の重要性と太陽光ケーブル盗難から事業者を守るサービスや商品についてお届けします。
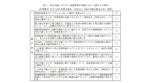
第1回でお伝えした通り、銅線価格の高騰から太陽光発電所から銅線ケーブルの窃盗が相次いでいます。2017年の改正FIT法で、太陽光発電所にフェンス・施錠・看板の設置が義務化されました。

事業計画策定ガイドライン (出典:資源エネルギー庁)
しかしながら、策定後も盗難被害は増加の一途を辿っています。茨城県警の発表では、金属盗難被害の半数は太陽光発電設備で発生しており、2022年10月から2023年10月にかけて発生件数は約1.6倍、群馬県に至っては約9倍に増加しています。
被害に遭われた発電所は、フェンスの設置や施錠など改正FIT法に沿った運営をしており、ガイドライン記載の対策だけでは不十分なことがうかがえます。
全国で太陽光発電の銅線ケーブル盗難がますます増加傾向にあることを踏まえ、太陽光発電協会(JPEA)が7月2日、発電事業者や保守点検などの関係事業者に向けて、改めてケーブル盗難注意喚起のパンフレットをホームページへ掲載しました。

ケーブル盗難注意喚起のパンフレット (出典:太陽光発電協会)
設備設計面での配慮・対策例
- 露出(コロガシ)配線はなるべく避ける
- 地下埋設配管とハンドホールのロック設計
- フェンス・柵・鍵など防犯対策強化、草刈により所内が外から見えるようにする
- セキュリティーシステムの導入、侵入アラートシステムによる夜間監視
- 侵入者に対して光と音で威嚇する設備や記録可能な監視カメラの設置
- 監視システムのケーブル管路の保護など
運営面での配慮・対策例
- ケーブル盗難異常検知と緊急駆け付け対応
- 近隣の方々や発電所間の防犯協力、地域共生の推進による防犯体制の構築
- 警備会社などを活用した防犯対応強化
- 動産保険ならびに休業損害保険等の加入による損害対策
近隣住民などとの治安協力・地域共生の推進や定期的な見回りも効果的であると紹介されています。パンフレット内にも記載のある通り、「監視システム」の強化が有効な対策として推奨されています。現在、PC、スマホなど端末を通じて24時間365日リアルタイムで映像を確認でき、データを保存できる遠隔監視カメラシステムも登場しています。万が一盗難の被害にあっても、監視カメラの映像から犯人を特定でき、『防犯カメラ作動中』などと注意喚起しておけば、盗難に対する抑止力にもなります。監視カメラを設置しているだけで、窃盗犯の心理にブレーキがかかり、盗難を抑止する効果が高まります。
また、そもそも窃盗犯が銅ケーブルを盗めない構造にしてしまうのもひとつの手です。
物理的にケーブルを切断できないようにする金属製プロテクター
エネルギー関連事業を行う株式会社グッドフェローズは、近年多発する太陽光発電設備の銅線ケーブル盗難対策として、泥棒が物理的に銅線ケーブルを切断・窃盗できないように銅線ケーブル全体を覆い、保護するプロテクター「タイナビプロテクター」を株式会社スマートパワーシステムと共同企画しました。この「タイナビプロテクター」はグッドフェローズが販売/仲介する中古太陽光発電設備に実装し、同社が運営する太陽光発電所の売買サイト「タイナビ発電所」内にて2024年7月初旬より販売を開始します。
タイナビプロテクターの特徴
タイナビプロテクターとは、泥棒が物理的に銅線ケーブルを切断・窃盗できないように銅線ケーブル全体を覆い、保護するプロテクターです。通常、泥棒が窃盗の際に使用する業務用のハサミなどでケーブルを切断できなくすることで、当該発電所の窃盗の優先順位を大幅に下げます。また、盗難対策の課題は導入コスト、すなわち太陽光発電事業の収益性とのバランスです。タイナビプロテクターは非常にシンプルな設計となっており、施工も簡単にできる仕様になっています。最低限のコストで盗難対策を実施することで、発電事業主の収益性も保護します。

「タイナビプロテクター」の利点 (出典:グッドフェローズ)
グッドフェローズが販売・仲介する中古太陽光発電所に実装し、お客様に提供していく予定となっており、この試みは中古太陽光発電の再販分野においては業界初の試みとなります。さらに、中長期的には一般向けにも販売を開始します。タイナビプロテクターの他に防犯カメラやアルミケーブル等、要望と予算に合わせて盗難対策のご提案にも対応しています。
銅製ケーブルからアルミ製ケーブルへの切り替え
損保ジャパンとSOMPOリスクは、銅導体ケーブルの盗難被害に遭われたお客さまに「らくらくアルミケーブル(R)」(高機能型低圧アルミ導体CVケーブル)を紹介し、古河電工産業電線が施工業者に対するコンサルティングを行うサービスの提供を2023年11月1日に開始しました。
「らくらくアルミケーブル(R)」は、銅導体ケーブルに比べて転売価格が低く、転売数が少ない傾向があります。窃盗団を捕捉する手がかりとなりやすいため、「らくらくアルミケーブル(R)」の使用は、盗難防止効果が期待できます。また、銅導体ケーブルで復旧した場合は、同一の発電所が再び盗難の被害に遭う危険があるため、再犯を防ぐ効果が期待できます。
銅導体ケーブル盗難対策の1つであるアルミ導体ケーブルの利活用を推進し、早期の復旧と盗難の再発防止を図ることで、太陽光発電による電力の安定供給に貢献します。

「らくらくアルミケーブル(R)」の特長 (出典:古河電工産業電線株式会社)
まとめ
今回は2回に渡り、太陽光発電施設の銅窃盗についてお届けしました。2050年の脱炭素社会の実現に向けた再生エネルギーの中でも太陽光発電は導入実現性が高く注目されています。太陽光発電所が盗難被害に遭った場合、盗難被害に加えて発電損失が発生します。事業者にとっての損失だけではなく、近隣住民の防犯に対する懸念や再エネ電力の供給停止など、エネルギーの安定供給や地域の安心・安全の面でも無視できない問題です。
警察庁も防犯対策を強めていますし、防犯対策商品やサービスも生み出されています。うまく対策方法を組み合わせて脱炭素化への取り組みを進めていく必要があります。
執筆者情報

一般社団法人エネルギー情報センター
EICは、①エネルギーに関する正しい情報を客観的にわかりやすく広くつたえること②ICTとエネルギーを融合させた新たなビジネスを創造すること、に関わる活動を通じて、安定したエネルギーの供給の一助になることを目的として設立された新電力ネットの運営団体。
| 企業・団体名 | 一般社団法人エネルギー情報センター |
|---|---|
| 所在地 | 東京都新宿区新宿2丁目9−22 多摩川新宿ビル3F |
| 電話番号 | 03-6411-0859 |
| 会社HP | http://eic-jp.org/ |
| サービス・メディア等 | https://www.facebook.com/eicjp
https://twitter.com/EICNET |
関連する記事はこちら
一般社団法人エネルギー情報センター
2025年12月27日
政府も注目する次世代エネルギー 核融合の仕組みと可能性 【第5回】社会実装と中長期シナリオ 2030年代のロードマップと日本の戦略
これまで4回にわたり、核融合という次世代エネルギーの可能性を、研究・技術・制度の観点からたどってきました。長らく“夢のエネルギー”と呼ばれてきた核融合は、いま確実に社会の現実へと歩みを進めています。 最終回となる今回は、社会実装に向けたロードマップと、日本が描くべき中長期戦略を考えます。 核融合が“希望の象徴”で終わらず、私たちの暮らしに息づくエネルギーとなるために、次の時代に向けた道筋を描きます。
一般社団法人エネルギー情報センター
2025年12月17日
政府も注目する次世代エネルギー 核融合の仕組みと可能性 【第4回】制度設計・安全規制・地域産業化 社会実装に向けた最新動向
第1回では核融合の基本、 第2回では国内研究基盤、 第3回では民間企業による産業化の動きを整理してきました。 こうした技術・ビジネス面の進展を踏まえ、2025年後半には「社会実装」に向けた制度づくりや安全規制の検討が政府内や国際機関で動き始めています。国際基準への日本の参画や、地域での研究・産業活動の広がりなど、核融合を社会に組み込むための枠組み形成が進みつつあります。 本稿では、制度・安全・産業の三つの観点から、この転換点の現在地を整理します。
一般社団法人エネルギー情報センター
2025年11月30日
政府も注目する次世代エネルギー 核融合の仕組みと可能性 【第3回】民間企業が牽引する核融合ビジネスの現在地 国内外で加速する産業化の動き
第1回では核融合の基本原理と方式を、第2回ではJT-60SAやLHDを中心に日本の研究基盤を整理してきました。近年は研究成果が民間へ移行し、実証炉開発や供給網整備が本格化しています。高温超伝導やAIなどの技術進展により小型化と効率化が進み、投資も拡大。本稿では国内外スタートアップの動向と商用化に向けた論点を整理します。
一般社団法人エネルギー情報センター
2025年11月24日
政府も注目する次世代エネルギー 核融合の仕組みと可能性 【第2回】国内研究最前線 JT-60SAとLHDが描く日本の核融合ロードマップ
地上に“小さな太陽”をつくるという挑戦が、いま日本の研究現場で確実に動き始めています。 第1回では、核融合がどのようにエネルギーを生み出すのか、その基本原理や世界的な動向について整理しました。今回はその続編として、日本が持つ二つの主要研究拠点、「JT-60SA(大規模トカマク型装置)」と「LHD(ヘリカル方式の大型装置)」に焦点を当て、国内で進む最前線の取り組みを詳しく解説します。 どちらも世界トップクラスの規模と技術を誇り、2030年代の発電実証を目指す日本の核融合開発に欠かせない“橋渡し役”として国際的にも注目されています。
一般社団法人エネルギー情報センター
2025年11月13日
政府も注目する次世代エネルギー、核融合の仕組みと可能性 【第1回】核融合“超入門” 地上に「小さな太陽」をつくる挑戦
地上に“小さな太陽”をつくる、そんな壮大な計画が世界各地で進んでいます。 核融合とは、太陽の内部で起きているように、軽い原子が結びついてエネルギーを生み出す反応のことです。燃料は海水から取り出せる水素の一種で、CO₂をほとんど出さず、石油や天然ガスよりもはるかに効率的にエネルギーを取り出すことができます。 かつては「夢の発電」と呼ばれてきましたが、近年は技術の進歩により、研究段階から実用化を見据える段階へと進化しています。 2025年6月当時は、高市早苗経済安全保障担当大臣のもと、政府が核融合推進を本格的に強化しました。 同月に改定された「フュージョンエネルギー・イノベーション戦略」では、研究開発から産業化までを一貫して支援する体制が打ち出されています。 今回はその第1回として、核融合の基本的な仕組みや核分裂との違い、主要な研究方式をわかりやすく解説します。






















